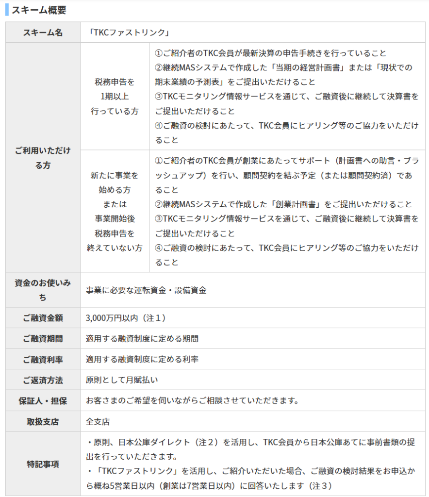
当事務所では、顧問料に含まれる標準サポートとして、日本政策金融公庫とTKC全国会の提携スキームである「TKCファストリンク」に対応しています。
TKC会員が、決算書・試算表・経営計画書等を事前に整えたうえで連携することで、融資の検討結果について、申込から概ね5営業日以内(創業は7営業日以内)の回答が目安となる仕組みです。通常は概ね2〜3週間程度かかるところ、より迅速な資金調達につながる可能性があります。
また、融資の前後を通じて、決算書や月次の財務情報を適切に整備・共有していく体制が前提となっているため、単なる「融資申込みのサポート」ではなく、金融機関に伝わる財務体制づくりまで含めてご支援します。
ご利用には一定の要件があります。
たとえば、最新決算の申告を行っていること、経営計画書や業績予測表の提出ができること、ご融資後もTKCモニタリング情報サービスを通じて継続的に決算書を提出できることなどが必要です。創業時も、創業計画書の作成支援等を前提に利用できる場合があります。
詳細は以下をご確認ください。
https://www.tkc.jp/news/2025/20250723
